As a small business, you may be eligible for the loan of up to $40,000, of which 25% (up to $10,000) is forgivable if you repay the balance by December 31, 2022. There is no interest on the loan until this time. If loan is not settled by December 31, 2022, the outstanding balance carries annual interest rate of 5% and is payable in full by December 31, 2025.
I. Eligibility for CEBA
1.1 Since its introduction in March 2020, the government has expanded the eligibility criteria for CEBA to allow more businesses have access to cheaper financing.
1.2 Initially, only businesses that had paid payroll between $20,000 and $1.5 million in the calendar year 2019 were eligible to apply. Under the now broader criteria, businesses that have little or no payroll cost, sole proprietors who derive income directly from business, and family-owned corporations that use dividends instead of payroll as a form of remuneration now have a chance to apply for CEBA if they have eligible, non-deferrable expenses between $40,000 and $1.5 million in 2020.
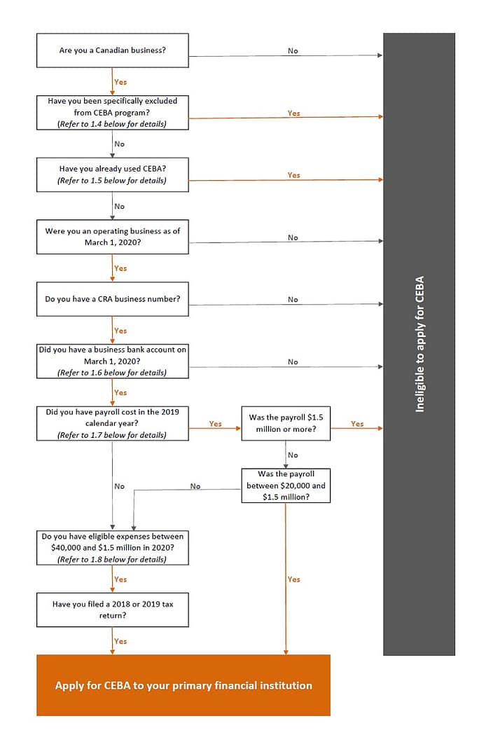
1.3 You can determine your eligibility to apply for CEBA using the flow chart below.

1.4 The following are specifically excluded from applying for CEBA:
- a government organization or body, or an entity wholly owned by a government organization or body;
- a non-profit organization, registered charity, union, a fraternal benefit society or order, or an entity owned by such an organization, unless the entity is actively carrying on a business in Canada;
- an entity owned by any Federal Member of Parliament or Senator; and
- an organization or an entity involved in promoting violence, hatred or discrimination, contrary to applicable laws.
1.5 If your business has previously used CEBA, you cannot apply again for the same business at another financial institution. In case you are running multiple businesses, you can claim CEBA for each business that meets the eligibility criteria. Each qualifying business is limited to one CEBA loan only.
1.6 To qualify for CEBA, you must maintain an active business chequing/operating account on March 1, 2020, which was not in arrears by 90 days or more on existing borrowing facilities. In case you have been using a personal bank account for your business, you will not be eligible to apply for CEBA.
1.7 The main factor that establishes eligibility for CEBA is the amount of payroll paid by your business between January and December 2019, as reported in Box 14 of the 2019 T4 Summary (if there are more than one CRA payroll program accounts for a business, use the sum of all T4 Summaries).
- If payroll was between $0 and $20,000 in 2019, you will need to demonstrate that you have sufficient eligible non-deferable expenses in the ongoing year of 2020 and you have filed a tax return for your business for 2018 or 2019.
- If payroll was greater than $20,000 and less than $1.5 million in 2019, you are ready to apply for CEBA.
- Businesses with payroll of $1.5 million or more in 2019 do not qualify for CEBA.
1.8 The eligible non-deferrable expenses include:
- Wages and other employment expenses to arm’s length third parties
- Rent for premises used for business purposes
- Rent or lease payments for capital equipment used for business purposes
- Insurance costs
- Property taxes
- Telephone and utility expenses (gas, oil, electricity, water and internet) for business purposes
- Payments for regularly scheduled debt service (e.g., interest on loans)
- Payments to independent contractors
- Licensing and other fees for authorizations or permissions necessary to conduct business
1.9 In calculating the non-deferrable expenses, adjustment must be made for any COVID-19 government assistance received or to be received by your business in 2020, such as the Canada Emergency Wage Subsidy, the 10% Temporary Wage Subsidy, and the Canada Emergency Commercial Rent Assistance.
1.10 Expenses will be subject to verification and audit by the government.
II. Applying for CEBA
2.1 You should contact the financial institution where your primary business chequing/operating account is maintained to apply for CEBA.
2.2 There are over 230 financial institutions that are participating in CEBA. While all institutions have started loan disbursement under the original eligibility criteria, applications under the expanded eligibility criteria are, for now, available only at the larger banks and selected financial institutions. It is expected that additional institutions will shortly start accepting CEBA applications under the expanded criteria.
2.3 There are two application streams for CEBA:
- Payroll Stream
- Non-Deferrable Expenses Stream
2.4 If your business has paid employment income to its employees between $20,000 and $1.5 million in 2019, you qualify for the Payroll Stream and can complete your CEBA application directly through the financial institution where you hold the business account.
2.5 The Non-Deferrable Expenses Stream is available for businesses who have paid employment income in 2019 of $20,000 or less and whose eligible non-deferrable expenses in 2020 are between $40,000 and $1.5 million. For such businesses, applying for CEBA is a two-step process:
- You will apply at the financial institution where the business account is maintained.
- You will then be directed to a CEBA website to provide documentation (receipts/invoices/agreements) in support of the eligible non-deferrable expenses and to complete the application.
III. Upon Application
3.1 Your CEBA application is assessed by the government, which notifies your financial institution about its decision to approve or decline funding.
3.2 Funds received under CEBA must be used to pay non-deferrable operating expenses, including payroll, rent, utilities, insurance, property tax and regularly scheduled debt service.Funds shall not be used toward prepayment/refinancing of existing indebtedness, payment of dividends, and increases in management compensation.
3.3 If your CEBA application has been declined, you may re-apply to make good the deficiency in your earlier application, such as providing additional information or making a correction. If, however, you are considered ineligible for CEBA, there is no further recourse. None of the organizations involved in administering the CEBA, including your financial institution, can grant exceptions.
We are a CPA firm in downtown Toronto that provides tax, accounting, corporate and advisory services to businesses. We would be happy to answer any questions that you may have.
